Inhaltsverzeichnis
Schnupfen
Einleitung
Wildkaninchen verbringen einen großen Teil des Tages unter der Erde. Sie graben Röhren in das Erdreich, die eine Länge von bis zu 40 m erreichen können und einen Durchmesser von ca. 15 cm aufweisen. Für das Graben von Bauen werden leichte, lockere Böden mit einem möglichst hohen Anteil an Sand bevorzugt. Schwere, dunkle Böden werden gemieden, weil sie sich vor allem bei hohen Niederschlagsmengen zu stark mit Wasser vollsaugen. Auf Grund der festen, steinigen Böden und der Schneemengen, die auch länger liegen bleiben, findet man Wildkaninchen auch nur selten in gebirgigen Lagen. Die Temperaturen in den Bauen, die sie bis zu 2 m tief in die Erde graben, schwankt, saisonal bedingt, zwischen 4-14°C. Die Luftfeuchtigkeit in den Röhren kann bis zu 90% betragen.
Hauskaninchen leben dagegen in der Regel oberirdisch – in Ställen, in der Wohnung oder in einem Freilauf. Abhängig von der Jahreszeit und jeweiligen Witterung sind sie, im Vergleich zu Wildkaninchen, häufiger und länger Temperaturen sowie einer Luftfeuchtigkeit ausgesetzt, die nicht ihrem „Wohlfühlbereich“ entsprechen.
Der Nasen-Rachenraum des Kaninchens verfügt über eine sehr feine Knochen- und Gewebestruktur, die von Schleimhaut überzogen ist, die der Reinigung, Befeuchtung und Erwärmung der Atemluft dient. In den Nasenmuscheln (chonchae) existieren 4 Endoturbinate, die ihre knöcherne Grundlage bilden. In der Literatur werden diese gelegentlich gleichgesetzt.
In Abbildung 1 sind skizzenhaft1) der Innenraum des Schädels mit den Nasenmuscheln, der Nasenrachen sowie die Eustachischen Röhre (Tuba auditiva, Ohrtrompete), dargestellt, die den Rachenraum mit der Paukenhöhle des Mittelohres verbindet. Diese Verbindung sorgt für einen Druckausgleich zwischen der Paukenhöhle und der Außenluft.
Abb. 1: Schematische Skizze des Kaninchenschädels, verändert nach Popesko, 2007
Die Eustachische Röhre bzw. Tuba auditiva ist im Inneren mit einem Flimmerepithel ausgekleidet, unter dem sich Schleimdrüsen befinden. Zusammen mit den Schleimdrüsen befördern die Flimmerhärchen Sekret und Fremdkörper durch die Eustachische Röhre in den Nasenrachenraum.
Im Normalzustand ist die Tuba auditiva geschlossen. Das Trommelfell (Membrana tympani) bildet eine natürliche Barriere zwischen Außen- und Mittelohr und schützt so das Ohr vor Viren und Bakterien, die über das äußere Ohr eindringen können. Andererseits fängt das Trommelfell die Geräusche in Form von Schwingungen auf und leitet sie an die Gehörknöchelchen weiter. Es ist also notwendig, dass das Trommelfell frei schwingen kann. Möglich ist dies nur, wenn der Druck hinter dem Trommelfell genauso groß ist wie dahinter. Besteht ein Druckunterschied, öffnet sich die Eustachische Röhre kurzzeitig, wodurch dieser ausgeglichen wird. Neben dem Nutzen der Tuba auditiva für das Hörvermögen eröffnet sie allerdings auch Bakterien die Möglichkeit, über die Nase in das Innenohr zu gelangen.
Schnupfen (Rhinitis)
Für den „Schnupfen“ des Kaninchens existieren unterschiedliche Bezeichnungen, denen meist ein typischer Erreger gemeinsam ist - Pasteurella multocida (veraltet Bacterium lepisepticum), ein gramnegatives, fakultativ anaerobes und unbewegliches Bakterium aus der Familie der Pasteurellaceae. Deshalb erhielt der „Schnupfen“ in verschiedenen Veröffentlichungen auch den Begriff „Pasteurellose“. Diese verläuft in einer akuten Form als Septikämie, also einer Erkrankung, die durch Toxine von Bakterien im Blut verursacht wird. Das kann dazu führen, dass auch andere Organe betroffen sein können.
Kötsche & Gottschalk, 19902) verwiesen darauf, dass beim „Ansteckenden Schnupfen“ des Kaninchens auch andere Mikroorganismen beteiligt sein können, weshalb die damals noch verwendete Bezeichnung „Pasteurellose“ nicht korrekt sei. Sie sollte nur noch für perakut bis akut verlaufende Fälle gebraucht werden, die als „hämorrhagische Septikämie“ ohne die klinischen Erscheinungen eines Schnupfens bzw. einer Pneumonie verlaufen. Unterschieden wurde zwischen dem „Ansteckenden Schnupfen“ und dem „Allergischen Schnupfen“. Letzterer trete vor allem bei in Stadtwohnungen gehaltenen Zwergkaninchen, gelegentlich aber auch in Kaninchenbeständen als ein harmlos verlaufender Schnupfen auf. Dieser ist durch häufiges Niesen und teilweise auch durch wässrig-serösen Nasen- und Augenausfluss gekennzeichnet: „Bei Zwergkaninchen treten solche Erscheinungen zu allen Jahreszeiten auf, während in herkömmlichen Haltungen eine Häufung in den Sommermonaten zu beobachten ist.“3). Als Allergene wurden Hausstaub, Haare, Tabakrauchpartikel sowie Pollen von Zimmerpflanzen in Betracht gezogen. Ergänzend seien noch staubige Bestandteile aus Trockenfutter und Heu erwähnt.
Weitere Bezeichnungen für den Schnupfen des Kaninchens sind „Rhinitis contagiosa cuniculi“ für den „Ansteckenden Kaninchenschnupfen“ und „Atrophische Rhinitis“, der auf eine Auswirkung der Toxine von P. multocida hinweist. Die englische Bezeichnung lautet „snuffles“.
Unterscheiden kann man demnach in zwei verschiedene Formen des „Schnupfens“:
- Symptome, die durch Allergene, Fremdstoffe in der Nase, trockene Luft sowie Stress hervorgerufen werden können (relativ ungestörtes Allgemeinbefinden). In diesem Fall könnte man auch von einer Irritation des Naseninnenraums sprechen und nicht von Schnupfen in Form einer Erkrankung
- Erkrankung, die erreger- und immunbedingt auftritt (stark beeinträchtigtes Allgemeinbefinden). Sind Bakterien oder Viren beteiligt, ist diese Erkrankung auch kontagiös, also ansteckend bzw. übertragbar.
Erreger
Aus den 1920er Jahren existieren zahlreiche Untersuchungsergebnisse von Instituten, die sich mit der Rhinitis und in diesem Zusammenhang auch mit der Otitis beschäftigten. In einer Kaninchenkolonie des Rockefeller Instituts wurden z. B. 100 zufällig ausgewählte Tiere in Bezug auf Atemwegserkrankungen klinisch, anatomisch und bakteriologisch untersucht.4) 58 Tiere litten an Schnupfen, 42 Tiere waren frei davon. Pasteurella multocida war der vorherrschende Organismus in der Nasenflora von 55 der 58 Kaninchen mit Schnupfen. Dieser Organismus wurde auch aus den Nasengängen von acht gesunden Kaninchen kultiviert. Bordetella bronchiseptica war in der Nasenflora von acht Kaninchen mit Schnupfen assoziiert und wurde auch aus den Nasenlöchern von zweiundzwanzig gesunden Kaninchen detektiert. Fünfzehn gesunde Kaninchen wiesen weder P. multocida noch B. bronchiseptica auf.
In einer weiteren Arbeit identifizierten Webster, 1926b5) in den Nasengängen aller Tiere, die an klinischem Schnupfen litten, die folgenden, möglichen Erreger und die Häufigkeit ihres Nachweises:
- 80% Moraxella catarrhalis-Gruppe (aerobe, gramnegative Bakterien),
- 70% Pasteurella multocida, (gramnegatives, fakultativ anaerobes, unbewegliches Bakterium),
- 40% Bordetella bronchiseptica und gramnegative Kokken,
- 10% Staphylokokken, Streptokokken und verschiedene Darmbakterien.
Festgestellt wurde, dass die verschiedenen Bakterien allgemein verbreitet waren, ohne Septikämie oder Lungenentzündungen zu verursachen, aber dennoch Schnupfen bei einer bestimmten Zahl von Tieren auslösten. Allen Tieren, bei denen spontan Schnupfen auftrat war gemeinsam, dass zuvor bei ihnen P. multocida nachgewiesen wurde. Auf Grund der Virulenz konnte die untersuchte Population hinsichtlich ihrer Resistenz gegen die P. multocida-Stämme in 3 Gruppen eingeteilt werden:
- 20%, ohne P. multocida;
- 40% mit P. multocida, aber ohne Schnupfenerkrankung;
- 40% mit P. multocida und Schnupfenerkrankung.
In einer Forschungseinrichtung wurden von Snyder et al., 19736) in einem Zeitraum von 12 Monaten die Trommelfelle von 32 Weißen Neuseeländerkaninchen untersucht, die zum Zeitpunkt des Todes Anzeichen einer Infektion der oberen Atemwege aufwiesen, welche auf eine Pasteurellose hindeuten. Eines der 32 Kaninchen wies einen Schiefhals auf. Die anderen 31 Kaninchen wiesen keine Anzeichen einer Mittel- oder Innenohrentzündung auf. Bei 27 Kaninchen war eine leichte bis mittelschwere Ansammlung von gelbem, verkrustetem Exsudat um die Nasenlöcher vorhanden, und bei 4 Kaninchen war das Haar um die Nase mit einem blutigen Ausfluss verfärbt. Die Trommelfelle von 11 Kaninchen waren mit einem weißen, cremigen Exsudat gefüllt. In 9 dieser Fälle war das Trommelfell beidseitig betroffen, in 2 Fällen einseitig. Bei dem Kaninchen mit Torticollis waren beide Bullae mit Exsudat gefüllt. P. multocida wurde aus dem Exsudat in der Paukenhöhle aller 11 Kaninchen isoliert. In 8 dieser Fälle wurde wurden zusätzliche Bakterien aus der Paukenhöhle isoliert. Staphylococcus albus wurde von 1 Kaninchen isoliert, einige Kolonien von Escherichia coli wurden von 1 Kaninchen gewonnen, und 18 Kolonien von B. bronchiseptica wurden aus dem Exsudat von 1 Kaninchen isoliert. Bei 2 Kaninchen wurde eine externe Otitis mit Staphylococcus aureus festgestellt. Drei der Kaninchen mit inapparenten (nicht sichtbaren) Mittelohrentzündungen starben an einer Pasteurella-Pneumonie. Es wurde festgestellt, dass bei einer enzootischen Pasteurellose der Kaninchen eine subklinische Otitis media auftreten kann. Die Häufigkeit von Mittelohrentzündungen bei Tieren, die P. multocida in ihrer Flora der oberen Atemwege tragen, ist nicht bekannt, aber die Ergebnisse dieser Untersuchung deuteten darauf hin, dass eine inapparente Otitis media bei einigen Kaninchen mit dieser Infektion relativ häufig vorkommen kann.
Deeb, 20047) führte als Erreger, die Atemwegserkrankungen hervorrufen können P. multocida, B. bronchiseptica, Staphylokokken-, Pseudomona-Spezies und andere Bakterien sowie virale Erreger auf. (siehe auch Deeb et al., 19908))
Kötsche & Gottschalk, 19909) erwähnten zusätzlich zu den bereits genannten Erregern Haemophilus-Arten, die Atemwegserkrankungen verursachen können, Mykoplasmen, (z. B. Mycoplasma pneumoniae die bei immungeschwächten Tieren Atemwegserkrankungen und Lungenentzündungen hervorrufen können), Klebsiellen und Escherichia coli. Bei klinisch gesunden Kaninchen aus Beständen mit Schnupfen konnten aus Proben der Nase bei 6% der Tiere P. multocida und bei 40% B. bronchiseptica nachgewiesen werden, bei klinisch kranken Tieren dagegen wiesen 84% Pasteurellen und 40% Bordetellen auf. Der Kapseltyp A von P. multocida besaß die größte Bedeutung. Außerdem wurde angenommen, dass ein oder mehrere Virusarten aus der Gruppe der Reo-, Rota- oder Rhinoviren bzw. Mykoplasmen als primäre Erreger der Schnupfenerkrankungen in Frage kommen können.
Rougier et al., 200610) untersuchten über einen Zeitraum von acht Monaten 121 Heimkaninchen (pet rabbits) im Alter von mehr als zwei Monaten epidemiologisch. Alle Kaninchen wiesen bei Aufnahme in die Studie Nasenausfluss und Niesen auf und hatten in den 30 Tagen vor der Studie keine Antibiotika erhalten. Die wichtigsten isolierten Bakterienstämme waren P. multocida (54,8 %), B. bronchiseptica (52,2 %), Pseudomonas spp. (27,9 %) und Staphylococcus spp. (17,4 %). Schnupfen war hauptsächlich auf eine Infektion durch mehrere Bakterien zurückzuführen. Die am häufigsten gefundene Kombination war P. multocida und B. bronchiseptica (28,9 % der Kaninchen).
Eine vorbestehende oder gleichzeitige Infektion mit anderen Erregern der Atemwege, insbesondere B. bronchiseptica oder Mannheimia haemolytica, verstärkt die Besiedlung mit P. multocida erheblich und kann zu schweren Erkrankungen führen.11)
In einer Dissertation wurde von Reuschel, 201812) über das Vorkommen von von obligat anaeroben gramnegativen Bakterien in den Ohren erkrankter Widderkaninchen berichtet und vermutet, dass dies auf den „Luftabschluss“ in den Ohren von Widderkaninchen zurückzuführen seien. Bei den Erregern handelte es sich um Fusobakterien sowie Mitglieder der Gattung Prevotella als sporenlose, obligate Anaerobier. Beide Erreger kommen natürlicherweise vor allem in der Mundschleimhaut vor und sind an Ober- und Unterkieferabszessen sowie allgemein an Abszessen im Kopfbereich beteiligt.13)14)15) Wenn diese Bakterien in der Paukenhöhle (Bulla tympanica) gefunden werden, stammen sie also vermutlich aus dem Maulbereich durch Abszesse in den Kiefern und können über die „Eustachische Röhre“ (Tuba auditiva) in das Mittelohr gelangt sein.
Einfluss der Rasse / des Phänotyps
Mikoni et al., 202416) analysierten Daten von 69 Heimkaninchen mit insgesamt 100 CT-Aufnahmen. Von 57 Tieren war die Rasse bekannt. Mit 30 Tieren (52,6%) waren Widderkaninchen etwas häufiger vertreten als andere Stehohrrassen: Netherland dwarf (10/57 [17.5%]), Rex breeds (5/57 [9.8%]), New Zealand Whites (5/57 [9.8%]), English spots (2/57 [3.5%]), Lionheads (2/57 [3.5%]), Flemish giant (1/57 [1.8%]), Silver Marten (1/57 [1.8%]) und Californian (1/57 [1.8%]). Symptome der oberen Atemwege (48 von 69 [69,6 %]) und zahnbezogene Störungen (21 von 69 [31,9 %]) waren die häufigsten Beschwerden. Rhinitis (49 von 69 [71,0 %]), Sinusitis (50 von 69 [72,5 %]) und beides (40 von 69 [60,0 %]) wurden am häufigsten diagnostiziert, wobei die Zerstörung der Nasenmuschel (48 von 69 [69,6 %]) und der Verlust des Alveolarknochens der benachbarten Zähne (51 von 69 [73,9 %]) häufige Befunde waren. Sinusitis trat am häufigsten in den ventralen (48 von 50 [96,0 %]) und dorsalen (33 von 50 [66,0 %]) Vertiefungen der Kieferhöhle auf. Mehrere CT-Variablen waren signifikant korreliert (P < .05); davon waren der Verlust des Alveolarknochens der Schneidezähne und des zweiten Prämolaren im Oberkiefer mit dem Grad der Rhinitis bzw. mit der Sinusitis und dem Grad der Sinusitis im ventralen Rezess der Kieferhöhle korreliert (P < .001). Laut den Autoren waren in dieser Studie die häufigsten Rassen, bei denen eine Nasenerkrankung festgestellt wurde, Kaninchen mit Stehohren. Die Rassenverteilung stand im Einklang mit der zunehmenden Beliebtheit brachyzephaler Kaninchenrassen. Frühere Studien von Johnson & Burn, 201917) hätten hervorgehoben, dass diese Rassen im Vergleich zu Stehohrkaninchen aufgrund der Unterschiede in ihrer knorpeligen Ohranatomie häufiger an Ohrenkrankheiten erkranken würden (retrospektive Fallserie mit 30 subjektiv ausgewählten Tiere aus einem Tierheim). Die Daten widersprechen sich jedoch in Bezug auf die Frage, ob diese Rassen anfälliger für andere Probleme wie Zahnerkrankungen sind. Alter, Geschlecht, Reproduktionsstatus und Rasse (Stehohr vs. Hängeohr) hatten keinen signifikanten Einfluss auf die Wahrscheinlichkeit einer schwereren Rhinitis (alle P > .05). Kaninchen mit Stehohren hatten ein signifikant höheres Risiko für eine schwerere Sinusitis (proportionale OR, 6,7; 95% CI, 1,5 bis 31,4; P = .015) als Kaninchen mit Hängeohren. Alter, Geschlecht und Fortpflanzungsstatus hatten keinen Einfluss auf die Wahrscheinlichkeit einer Sinusitis (alle P > .05).
In einer Studie von Slusarek et al., 202518) wurde festgestellt, dass Kaninchen mit stehenden Ohren im Vergleich zu Kaninchen mit Hängeohren häufiger CT-Nachweise für Rhinitis aufwiesen. Dieses Ergebnis sei überraschend, da Kaninchen mit Mittelohrentzündung eine erhöhte Wahrscheinlichkeit für den Nachweis einer Rhinitis im CT aufweisen würden und Kaninchen mit Hängeohren bekanntermaßen eine Prädisposition für Mittelohrentzündung hätten. Als Quelle für die Behauptung wurde Richardson et al., 201919) angegeben, die eine retrospektive Fallserie zum Inhalt hatte (36 Fälle von „Otitis Media“ bei 161 Tieren in einer Klinik im Zeitraum von 3 Jahren).
Inkubationszeit
Ergebnisse einer Kontrolle in einer kommerziellen Kaninchenzucht durch DiGiacomo et al., 198320) ergaben, dass in 10 Würfen weißer Neuseelandkaninchen vor dem Absetzen im Alter von 8 Wochen P. multocida nicht nachgewiesen werden konnten, unabhängig davon, ob die Häsinnen infiziert waren oder nicht. Die erste Infektion der Nasenschleimhäute wurde im Alter von 12 Wochen festgestellt und im Alter von 22 Wochen waren 23 % der Tiere mit P. multocida infiziert. Die Rhinitis entwickelte sich bei den meisten Kaninchen 2 oder mehr Wochen nach dem Nachweis der Infektion (=Inkubationszeit). In einer weiteren Arbeit von DiGiacomo et al., 199121) wurde eine Inkubationszeit von 0-28 Tagen festgestellt.
Klinisches Bild
Die Manifestation und die pathologischen Symptome im Zusammenhang mit einer Pasteurella-Infektion reichen von einer asymptomatischen oder leichten chronischen Entzündung der oberen Atemwege bis hin zu einer akuten, oft tödlich verlaufenden Lungenentzündung und/oder disseminierten Erkrankung. Die Übertragung erfolgt durch direkten Kontakt mit Nasensekreten, wobei sich eine chronische Infektion in der Nasenhöhle, den Nasennebenhöhlen, den Mittelohren, den Tränen- und Brustkanälen des Lymphsystems sowie der Lunge entwickeln kann22).
Die wichtigsten Symptome eines Schnupfens sind häufiges Niesen und ein wässrig bis seröser Nasenausfluss, teilweise verbunden mit einem verstärkten Tränenfluss. Die Tiere streichen sich vermehrt mit den Vorderpfoten über Nase, Augen und Ohren, so dass das Fell an den Pfoten feucht und verklebt ist. Eine feuchte Nase kann auch registriert werden, wenn die Luftfeuchtigkeit in der Umgebung der Tiere sehr niedrig ist. In den Schleimhäuten der Nase wird dann vermehrt Flüssigkeit produziert, um ihr Austrocknen zu verhindern. Das Allgemeinbefinden muss dabei nicht unbedingt beeinträchtigt sein.
Tiere, die Fressunlust zeigen, abgeschlagen sind und sich zurückziehen, laborieren dagegen an einer Form des Schnupfens, der bakteriell und immunologisch bedingt das Allgemeinbefinden mehr oder weniger stark beeinträchtigt. Begleitet werden kann dieses Krankheitsgeschehen durch Atemgeräusche (Röcheln, Schnorcheln, Rasseln) und dem Atmen durch den offenen Mund, was zur Austrocknung der Rachenschleimhäute führen kann. Kaninchen sind obligat „Nasenatmer“.
Einige Stämme von P. multocida und B. bronchiseptica produzieren sogenannte „dermonekrotische Toxine“, die zu einer Zerstörung der Turbinate in den Nasenmuscheln führen können. Bekannt ist dieses Phänomen auch von Tierarten wie Schweinen und Ziegen23)24). Toxinogene kapselförmige Stämme des Serotyps D und einige Stämme des Serotyps A von P. multocida werden mit schwereren Symptomen des Schnupfens bzw. der „Atrophischen Rhinitis“ bei Kaninchen in Verbindung gebracht. Gekennzeichnet ist sie durch einen Verlust der Nasenschleimhaut, der seromukösen Drüsen und der Nasenmuschelknochen25).
Der Verlust der Funktion der Atmung durch die Nase kann zu dramatische Folgen für die Temperaturregulierung führen, da die Nasenmuscheln wichtig für die Erwärmung respektive Kühlung der Atemluft und somit für die Kerntemperatur des Organismus sind.
Abb. 2: Skizzen des Schädels mit der Schnittebene (nach Popesko, 2007) sowie der Ansicht des Schnittes von vorn, a) eines gesunden Kaninchens und b) eines Kaninchens mit atrophischer Rhinitis (nach Frymus, 1990)
In Abbildung 2,b ist deutlich der Verlust der Nasenmuscheln zu erkennen, der durch Toxine von P. multocida verursacht wurde. Breitet sich der Erreger bis in das Innenohr aus, können dort ähnliche Prozesse stattfinden.
DiGiacomo et al., 199126) fanden Zerstörungen (Atrophie) der Turbinate sowie eitriges Exsudat in den Nasenräumen Weißer Neuseeländer, die durch das Bakterium Staphylococcus aureus verursacht wurden. Dies führte zur Vermutung, dass nicht nur P. multocida für diese Symptome verantwortlich ist.
Kunstýř & Naumann, 198527) untersuchten mittelgroße Kaninchen und Zwergkaninchen, die an „Encephalitozoon cuniculi“ erkrankt waren. Mit einer Ausnahme hatten alle Kaninchen der Gruppe der mittelgroßen Tiere eine Mittelohrentzündung und ein Empyem (Eiteransammlung) in einem oder beiden Mittelohren. P. multocida wurde aus Eiter und aus der Nase aller Kaninchen bis auf eine Ausnahme isoliert, gelegentlich auch aus dem Gehirn.
Epidemiologie
Smith berichtete 192728) über einen Fehler an einem Institut, der im Zusammenhang mit Versuchen mit Belgischen Hasenkaninchen passierte: Tiere, die mit P. multocida und B. bronchiseptica infiziert waren und Schnupfen hatten, wurden zwecks Umstallung in Körbe gesetzt und an einen neuen Ort verbracht. Die Körbe wurden dann ohne Sterilisierung wieder für gesunde Tiere verwendet. Innerhalb einer Woche bemerkte der Tierpfleger, dass einige der zweiundzwanzig gesunden Kaninchen zu niesen begannen. Die Symptome des Schnupfens, die anfangs noch leicht waren, wurden stärker und 18 Tage nach der versehentlichen Kontamination der Körbe, starb das erste der ehemals gesunden Tiere. In den nächsten 15 Tagen starben sechs weitere Kaninchen an Lungenentzündung. Die untersuchten Tiere zeigten eine Konsolidierung einer oder beider Lungen und eine ständige Beteiligung des Rippenfells. In jedem Fall wurden Reinkulturen von P. multocida gefunden. Bei einigen Tieren traten Infektionen der Nasennebenhöhlen und Mittelohren auf, bei anderen nicht. Dieses Beispiel zeigt, dass bei einem Auftreten von Schnupfen, vor allem bei Beteiligung von P. multocida und B. bronchiseptica, eine gute Hygiene unabdingbar ist, um eine Ausbreitung zu verhindern.
Viele frühere Untersuchungsergebnisse stammen aus Massentierhaltungen und so ist es nicht verwunderlich, dass z. B. Kötsche & Gottschalk, 199029) als begünstigende Faktoren für den Ausbruch einer Schnupfeninfektion die Massenhaltung und Schadgase in der Stallluft sahen. Aber weitere, von ihnen genannte Faktoren treffen heute durchaus auch auf die Rassezucht und Hobbyhaltung zu wie z. B. ungünstige Haltungsbedingungen, Fütterungsfehler, klimatische Einflüsse und Parasitenbefall.
Der direkteste Weg einer Infektion mit Bakterien und/oder Viren ist sicher der des Kontaktes eines gesunden mit einem infizierten oder erkrankten Tier. Durch das Niesen werden Erreger auf das Tier oder Gegenstände übertragen, mit denen ein anderes Tier in Kontakt kommen kann. Wenn neue Tiere mit einem unbekannten Gesundheitsstatus zu einem Bestand dazukommen, ist diese Gefahr groß, weil ein gelegentliches Niesen nicht unbedingt sofort wahrgenommen oder ignoriert wird.
Ein „Niesabstand“ von mehr als 1,8 m ist erforderlich, um die Ausbreitung der Infektion zwischen Individuen zu kontrollieren.30)
Ein weiteres Problem sind wetter- und klimatische Einflüsse. Trockene, heiße Luft führt zu niedriger Luftfeuchtigkeit, die die Schleimhäute als natürliche Schutzbarriere austrocknen lässt und damit ein leichtes Anheften von Erregern ermöglicht. Nach den Wintermonaten ist das Immunsystem geschwächt, insbesondere dann, wenn Faktoren wie eine suboptimale Fütterung oder schlechte Haltungsbedingungen (aus Kaninchensicht) dazukommen.
Stress ist ein allgemein unterschätzter Faktor, weil Kaninchen äußerlich nicht erkennbar darauf reagieren. Stressoren können, neben den bereits genannten, z. B. Transporte, Ortswechsel und neue Partnertiere sein.
Das Vorhandensein von P. multocida oder einer anderen bakteriellen Infektion und eine Atrophie der Nasenmuscheln schließt die Möglichkeit eines zugrundeliegenden Fremdkörpers oder perapikalen Abszesses an einer Zahnwurzel nicht aus. Große Abszesse oder Rhinolithen (verkrustete Fremdkörper) können sich in den Nasengängen aufgrund einer Zahnwurzelinfektion bilden.31)
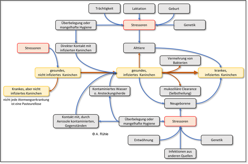
Abb. 3: Wechselbeziehungen zwischen verschiedenen Faktoren, welche die Ausprägung einer Schnupfen-Infektion bei Kaninchen beeinflussen können, nach Varga, 2016
Behandlung
Behandelt werden Schnupfenerkrankungen üblicherweise in Absprache mit dem Tierarzt und einem entsprechendem Erregernachweis mit Antibiotika. Je nach Fortschritt der Erkrankung sind Prognosen in der Regel negativ, dass heißt, die Tiere bleiben dauerhaft potentielle „Schnupfer“ und infektiös. Der Behandlungserfolg wird durch die Anatomie und schlechte Durchblutung der Nasenräume erschwert, so dass Erreger nur mäßig bekämpft werden können. In der Regel kann nur gelindert, aber nicht geheilt werden.
Bei allen Erkrankungen der Atemwege sollten die Zähne bzw. Kiefer sowie die Ohren mitkontrolliert werden.
Für erkrankte Tiere können in der Fütterung folgende Komponenten unterstützend eingesetzt werden: Samen von Anis, Fenchel und Kümmel sowie frische Pflanzen wie Kresse (alle Arten), Liebstöckel, Thymian, Weidenrinde, Spitz- und Breitwegerich, Schafgarbe und Oregano sowie in getrockneter Form Brennnessel. Die gleiche Empfehlung gilt natürlich und grundsätzlich auch für gesunde Tiere.
2 6 1735
